登录
切换城市
  • 广州
  • 佛山
  • 温州
  • 台州
  • 重庆
  • 宜宾
  • 自贡
  • 银川
  • 商家地图
  • 醇氢动力
    • 禧福氢能
    • 加装设备
    • 国家政策
    • 专用机油
    • 我要购买
  • 汽配商城
    • 醇氢动力集成控制系统
    • 汽油机油
    • 柴油机油
    • 甲醇燃料车机油
    • 醇氢动力车机油
    • 机油改进剂
  • 百家论坛
    • 甲醇燃料车
      • 丰田
      • 上汽大通
      • 本田
      • 宝马
      • 现代
      • 通用
      • 福特
      • 广汽
      • 长安深蓝
      • 技术原理
      • 吉利甲醇汽车
    • 燃油车
      • 维保店地址
      • 高性能机油
      • 机油改进剂
      • 使用说明
      • 检验与专利
      • 节能减排
      • 保护机械
    • 纯电动车
      • 特斯拉
      • 理想
      • 小鹏
      • 蔚来
      • 智界
      • 奇瑞
      • 奥迪
      • 宝马
      • 奔驰
      • 比亚迪
      • 吉利
      • 广汽
      • 长城
      • 北汽
      • 长安
      • 小米
    • 混动车
      • 比亚迪
      • 本田
      • 丰田
      • 大众
      • 宝马
      • 吉利
    • 汽车加装及改装
      • 动力改装
      • 汽车美容
      • 外观改装
      • 功能改装
      • 博格华纳
  • 活动新闻
  • 视界精选
    • 甲醇燃料车
    • 燃油车
    • 纯电动车
    • 混动车
    • 汽车加装及改装
    • 房车

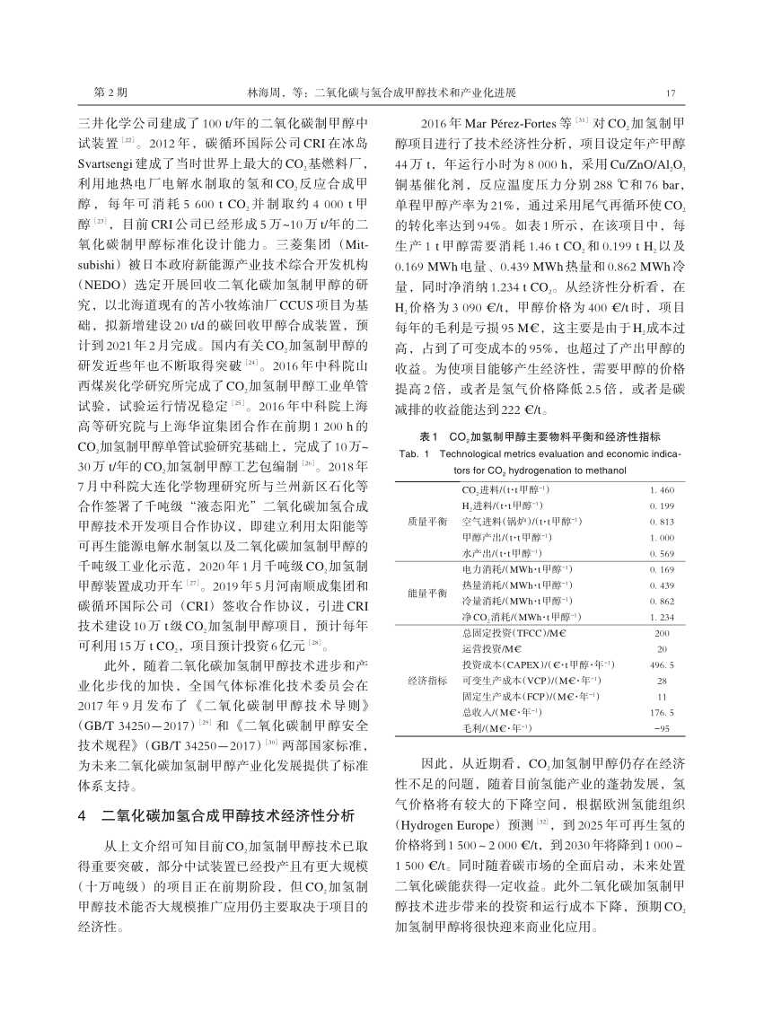
二氧化碳与氢合成甲醇技术和产业化进展

相关推荐

  • 为什么说甲醇汽车才是中国汽车行业发展最硬的路?

  • 绿色甲醇纳入国家鼓励类产业目录,万亿氢能产业赛道迎来“新解法”

  • 油车改甲醇新突破!腐蚀、冷启动、易损问题已攻克

  • 加油站又出“新骗局”,不少老司机已上当

  • 甲醇燃料汽车新动作,双油箱已成过去式

  • 2024年了,新能源电车已经不再“新”了

  • 纯电动车或将消失,“甲醇汽车”亮相,对比优势更加明显

  • 四川发布行动方案!支持氢能全产业链发展

  • 不加油不充电,东风氢能源车一口“气”跑600公里

  • 三沃聚能2025版强润系列润滑油全新升级

  • 地址:
    广东省广州市越秀区环市东路360号珠江大厦东座7楼
  • 电话:
    020-83877899
  • 邮箱:
    savantenergies@hotmail.com

关注我们

联途驿站公众号

联途驿站小程序

版权所有 © 2010-2025 禧福氢能科技(广东)有限公司 All rights reserved.
粤ICP备10098566号